危害药品安全刑事案件适用法律条文解读与新旧对比
发表时间:2022-03-12 11:52:27 来源:刑事律师网 阅读: 2067次今天南京刑事律师网的南京刑事律师带来主题是关于:危害药品安全刑事案件适用法律条文解读与新旧对比,希望能帮助大家。
2019年修订的《中华人民共和国药品管理法》对假药、劣药的认定标准和程序进行了修改完善,2021年3月1日起施行的《刑法修正案(十一)》,将刑法第141条和第142条修改为生产、销售、提供假药罪和生产、销售、提供劣药罪,增加了第 142 条之一妨害药品管理罪,相应的删除刑法中关于假药、劣药界定的规定。
2022年3月3日,最高人民法院、最高人民检察院发布了《关于办理危害药品安全刑事案件适用法律若干问题的解释》(下称“22解释》”),对相关犯罪的定罪量刑标准作了全面系统的规定。2022解释于3月6日施行。随着22解释的公布施行,此前适用的相关司法解释同时废止,包括《最高人民法院、最高人民检察院关于办理危害药品安全刑事案件适用法律若干问题的解释》(法释〔2014〕14号,下称“14年解释”)以及《最高人民法院、最高人民检察院关于办理药品、医疗器械注册申请材料造假刑事案件适用法律若干问题的解释》。
本文将结合有关法律规定和南京刑事律师办案体会,对22解释条文解读并进行新旧对比。
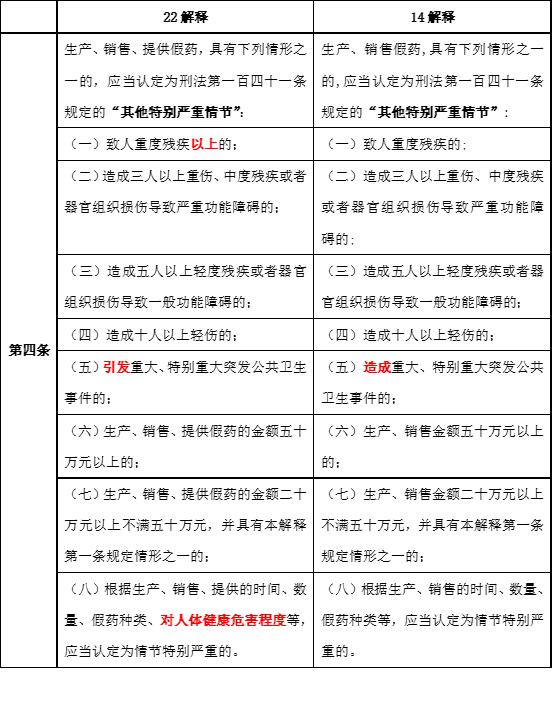
入罪标准方面
一、实行行为范围调整
第一,“印制包装材料、标签、说明书的行为”变成共犯行为。22解释与14解释相比,在生产、销售、提供假药罪的实行行为界定上,将生产中的“印制包装材料、标签、说明书的行为”剔除,完全吸纳进入22解释第九条关于共同犯罪的规定,使得“印制包装材料、标签、说明书的行为”的行为从正犯行为变成共犯行为。
第二,将销售统一定义为“有偿提供给他人使用”。14解释从“为出售而购买、储存”界定“销售”,是从行为人主观目的的角度来定义销售概念,不符合本条描述客观要件的定位。
第三,应对《刑法修正案十一》将刑法第一百四十一条、第一百四十二条分别修改为“生产、销售、提供假药罪”、“生产、销售、提供劣药罪”,将“提供”行为厘清为“无偿提供给他人使用”。
二、共犯情形被扩充
第一,网络销售渠道扩充为一般性销售渠道,提供便利条件的共犯行为情形被扩充;
第二,如前所述,“印制包装材料、标签、说明书”的被吸纳进入“提供生产技术或者原料、辅料、包装材料、标签、说明书”,由正犯行为变成共犯行为。
第三,增加“提供虚假药物非临床研究报告、药物临床试验报告及相关材料的”的共犯类型。
三、新增明知推定规则
第十条 办理生产、销售、提供假药、生产、销售、提供劣药、妨害药品管理等刑事案件,应当结合行为人的从业经历、认知能力、药品质量、进货渠道和价格、销售渠道和价格以及生产、销售方式等事实综合判断认定行为人的主观故意。具有下列情形之一的,可以认定行为人有实施相关犯罪的主观故意,但有证据证明确实不具有故意的除外:
(一)药品价格明显异于市场价格的;
(二)向不具有资质的生产者、销售者购买药品,且不能提供合法有效的来历证明的;
(三)逃避、抗拒监督检查的;
(四)转移、隐匿、销毁涉案药品、进销货记录的;
(五)曾因实施危害药品安全违法犯罪行为受过处罚,又实施同类行为的;
(六)其他足以认定行为人主观故意的情形。
14年司法解释可能是考虑到司法实践不足,尚不具备抽象概括推定明知情形的条件。新司法解释总结司法实践,就五种情形推定行为人具备犯罪故意,同时为其设置了反证条款,确有证据证明不具备故意的除外。22解释出现大量关于“明知”、“为了”等用语,本条也是紧跟第九条共犯规定,需要重视明知判断对罪与非罪、此罪彼罪产生的影响。
四、偏土方与药神问题:扩充了刑事政策的出罪口
第一,肯定此前使用偏方未造成实害不构成犯罪的意见。22解释仍然沿用14解释,不对生产、销售偏方药品且未造成法益实害的行为进行刑法评价。这充分展现了刑事司法对社会相当行为的容忍,与刑事政策基于国情设置的出罪口。同时,相较14解释,22解释放宽了数量限制,从少量变更为数量不大。
第二,肯定“药神”行为,宽其所宽,也严其所严。22解释取消了14解释对进口药物的数量限制,在特定情形下生产、进口、销售药品不受数量限制。对此情形,22解释限制为不以营利为目的且带有自救、互助性质。药品的知识产权仍需受到保护,若非出于特定群体的特别需要不得擅自生产、进口、销售。
第三,赋予“民间传统配方”法院实质审查权。22解释规定对于药品是否属于民间传统配方,地市级以上药品监督管理部门或者有关部门可以出具认定意见,但法官对事实的调查可不受此证据限制,应综合全案证据妥当判断。
五、假、劣药判断问题:认定主体以及法院拥有的假、劣药判断实质审查权
第一,对不同类型药品作出不同处理。14解释对假、劣药认定问题规定过于笼统,对于不同药品,认定意见的主体及其起到的作用不同。第九十八条第二款第二项、第四项及第三款第三项至第六项规定的假药、劣药包括以“非药品冒充药品或者以他种药品冒充此种药品”、“药品所标明的适应症或者功能主治超出规定范围”、“未标明或者更改有效期的药品”、“未注明或者更改产品批号的药品”、“超过有效期的药品”、“擅自添加防腐剂、辅料的药品”,这些问题的查明较为简单,地级市以上药品监督管理部门就可认定。只是其中的“以非药品冒充药品或者以他种药品冒充此种药品”以及“擅自添加防腐剂、辅料的药品”,涉及到药理专业知识,需要专门人士出具检验结论。而对于除此之外的其他假药、劣药情形,如药品所含成份与国家药品标准规定的成份不符等,则涉及非常专业的药理知识,需相关专业人士出具直接的检验结论。
第二,法院对是否属于假药、劣药享有实质审查权。药物是否假药、劣药,不仅是药理问题,更是法律问题、证据问题,因而需要法官抛弃单凭检验结论、鉴定意见的形式判断,需要法官运用个人专业知识、法律理解、证据规则进行综合认定,在法院享有实质审查权的场合,可以跳过相关检验结论,得出与检验结论相反的认定结果。
量刑标准方面
第一百四十一条 【生产、销售、提供假药罪】生产、销售假药的,处三年以下有期徒刑或者拘役,并处罚金;对人体健康造成严重危害或者有其他严重情节的,处三年以上十年以下有期徒刑,并处罚金;致人死亡或者有其他特别严重情节的,处十年以上有期徒刑、无期徒刑或者死刑,并处罚金或者没收财产。
药品使用单位的人员明知是假药而提供给他人使用的,依照前款的规定处罚。
第一百四十二条 【生产、销售、提供劣药罪】生产、销售劣药,对人体健康造成严重危害的,处三年以上十年以下有期徒刑,并处罚金;后果特别严重的,处十年以上有期徒刑或者无期徒刑,并处罚金或者没收财产。
药品使用单位的人员明知是劣药而提供给他人使用的,依照前款的规定处罚。
罪名关系方面
第一,生产、销售、提供假药/劣药罪同妨害药品管理罪之间的关系,司法解释重述了第一百四十二条之一第二款的规定,并未增添新内容。
第二,14解释认为,生产、销售不符合药用要求的非药品原料、辅料的行为属于非法经营罪,但实际上这一规定经不起推敲,因为生产、销售这些商品并未侵犯许可经营制度。同时考虑到本节生产、销售伪劣商品罪以生产、销售伪劣产品罪为一般法条,如此便出现22解释对14解释的修改,将这一行为归属于生产、销售伪劣产品罪。
第三,虚假宣传仍然依虚假广告罪定罪处罚,列入本司法解释实现对涉药品类刑事案件全面打击。
第四,针对医保骗保,若行为人无需相关药品而为套取医保购买药品,行为人对此收购、销售,属于典型的掩饰、隐瞒犯罪所得、犯罪所得收益的行为,与走私型洗钱活动如出一辙,均表现为对赃物的销赃。值得一提的是,这是掩隐罪自2021年《关于审理掩饰、隐瞒犯罪所得、犯罪所得收益刑事案件适用法律若干问题的解释》废除一般犯罪数额标准转入情节犯后的对入罪数额门槛的首次规定,五万元的入罪门槛值得重视。而如果下游人对上游犯罪活动呈现出指使、教唆、授意等间接正犯行为,宜全面评价为骗保行为,以诈骗罪定罪处罚。
其他规定
一、罚金刑
《刑法修正案十一》将生产、销售、提供劣药罪由原有的比例罚金制改为无限额罚金,对此22解释进行细化,原则上同14解释一致,但突出了“一般应当”的适用考量,如若以“被告人的犯罪数额、违法所得,综合考虑被告人缴纳罚金的能力”需要在二倍上下浮动,亦可交由法官裁量。
二、系统性惩罚措施
14年解释出台于《刑法修正案九》颁行前,《刑法修正案九》新加入的职业禁止规定未能被14解释吸纳,22解释为此加入作为针对药品犯罪案件系统性治理手段,是针对刑法更新的及时调整。
另外,新解释还增加了行政处罚措施,构建刑行衔接程序。
第三十七条之一 【禁业规定】因利用职业便利实施犯罪,或者实施违背职业要求的特定义务的犯罪被判处刑罚的,人民法院可以根据犯罪情况和预防再犯罪的需要,禁止其自刑罚执行完毕之日或者假释之日起从事相关职业,期限为三年至五年。
被禁止从事相关职业的人违反人民法院依照前款规定作出的决定的,由公安机关依法给予处罚;情节严重的,依照本法第三百一十三条的规定定罪处罚。
三、单位责任
四、涉案财产计算
以上就是关于:危害药品安全刑事案件适用法律条文解读与新旧对比的内容,如有其他疑惑,可以随时咨询专业刑事律师团队为您答疑解惑!



